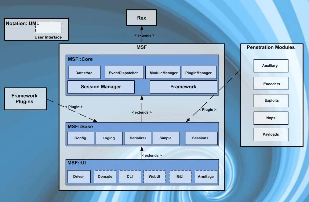
Metasploit Architecture
a11y.text Metasploit Architecture
Metasploit Architecture Info-Graphic
Metasploit is written in Ruby and has been in development for many years. At first glance, the size of the project can be daunting but you will rarely need to delve deeply into its architecture. In these next few sections, we will provide a high-level overview of how Metasploit is put together, which will be very valuable in getting comfortable with it.